印度放宽41平易近两用手艺出口
2025-02-08 11:45
发布时间:2025-02-08 11:45 信息来源:辽宁省粮食发展集团有限责任公司
印度对外商业总局(DGFT)更新了全球公司内部让渡授权(GAICT)清单,新增了多项两用手艺项目。这些项目包罗夹杂动力系统源代码、燃气轮机策动机手艺及接收电磁辐射的材料等。此外,反简略单纯爆炸安拆设备、拖曳式声水听器阵列、固有导电聚合物及相关层压板也被纳入此中。
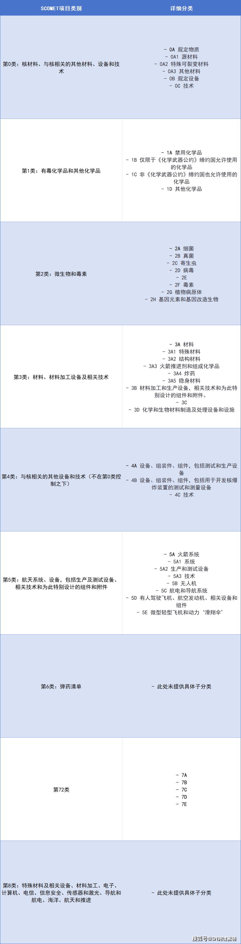
SCOMET清单正在印度商业(ITC)附表2(出口政策)附录3中通知。SCOMET清单上列出的项目按以下类别组织。
核准的两用物品只能出口到特定国度,即阿根廷、、奥地利、比利时、保加利亚、、捷克国、丹麦、爱沙尼亚、、法国、、希腊、匈牙利、、意大利、日本、、、、马耳他、墨西哥、荷兰、、挪威、波兰、韩国、罗马尼亚、俄罗斯、斯洛伐克、斯洛文尼亚、南非、西班牙、、、土耳其、乌克兰、英国、美国。
按照印度DGFT发布的SCOMET项目清单,SCOMET物品的出口分为三类办理体例:出口、受限需事先授权以及正在特定前提下宽免授权(需遵照一般授权)。对于答应出口的环境,还需满脚必然的演讲和记实保留要求。

印度对外商业总局(DGFT)发布布告,颁布发表放宽对特定两用软件和手艺项目标出口。按照新,印度公司能够向其位于41个国度的子公司出口包罗软件和手艺正在内的36种产物。这些变化已纳入更新后的《2023年法式手册》,并当即生效。生物、材料、设备和手艺)类别。
